
最近准备买车的小伙伴们
成都温江区新一轮
汽车消费奖励活动来啦!
温江区
温江区2025年度第三批次
第二轮汽车消费奖励活动
于10月10日开启
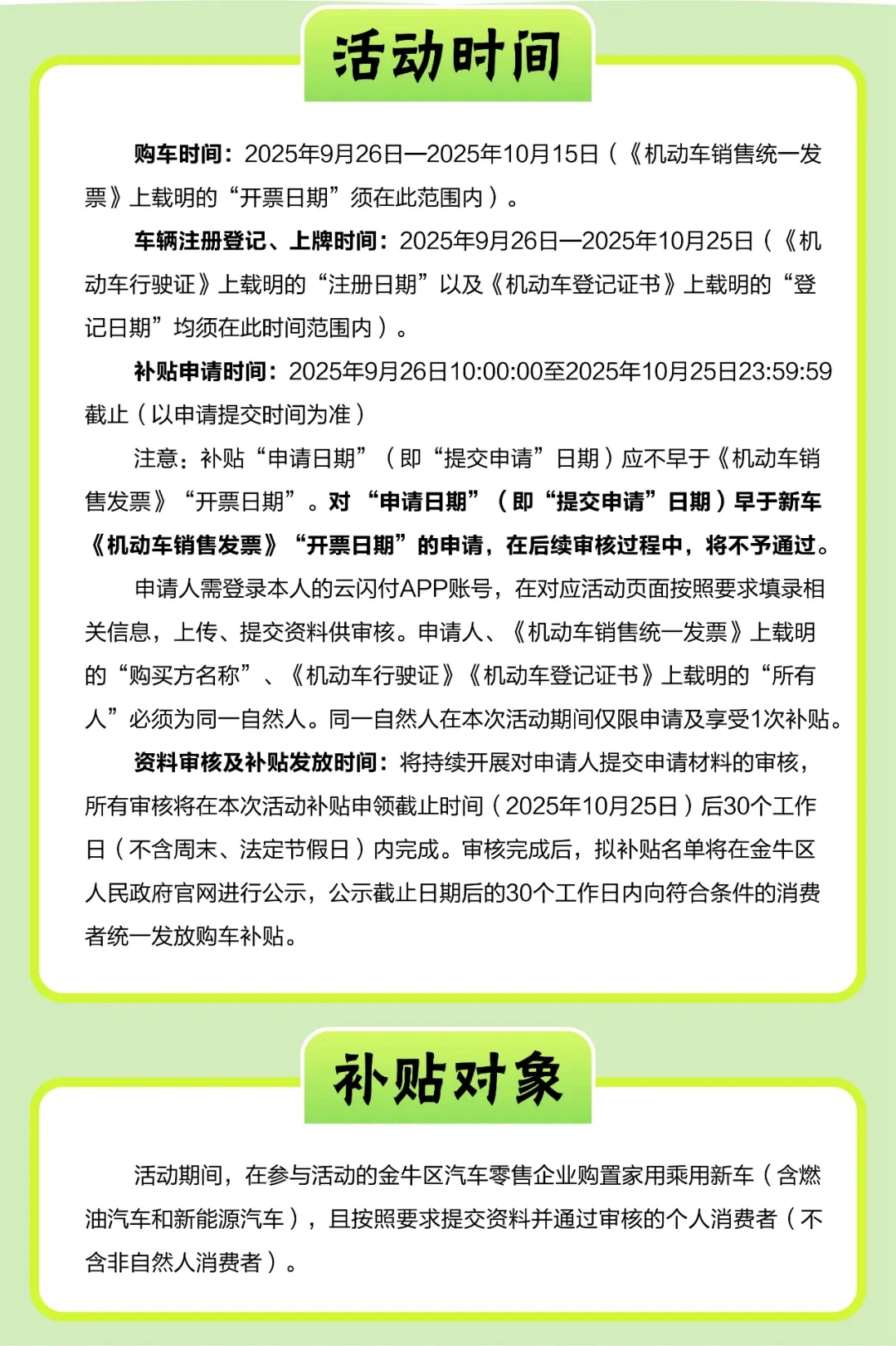
活动时间
2025年10月10日-10月24日
资金规模
200万元
奖励金额

申领条件
活动期间,不限地域的个人消费者在温江区参与活动的汽车销售企业购置家用乘用新车(含新能源汽车和燃油汽车)并完成登记上牌(上牌地不限),即可申领。
本活动期间,每轮次同一消费者仅限申领一次汽车消费奖励。申请人需要确保申请人身份证件、“机动车销售统一发票”的购买方名称、《机动车登记证书》上的机动车所有人必须为同一自然人;“机动车销售统一发票”、《机动车登记证书》开具或办理时间均在活动期间内。
参与企业

申领平台
本次汽车消费奖励依托【成都银行】平台进行发放。活动申请端口上线后,您可进入成都银行微信公众号或商聚温江官方微信公众号,在聊天主页私信回复“2025温江汽车”,进入消费奖励活动页面。
申领流程
本次汽车消费奖励活动,采用“消费者购买并自行申请,政府审核后奖励”的形式进行。消费者在活动期间购买汽车后,按照要求在第三方发放平台线上提交相关材料,通过审核后,第三方发放平台按照所购买汽车对应的价格区间,向消费者发放奖励。
(一)购车并上牌
2025年10月10日-10月24日,个人消费者在参加活动的汽车销售企业购买新车,取得购车发票,并办理新车上牌手续、取得车辆登记证。
(二)线上申请奖励
活动线上申报端口上线后,个人消费者自行登录成都银行微信公众号,进入活动页面,上传身份证正反面、《机动车统一销售发票》原件、《机动车登记证书》原件照片等证明材料,并填写相关信息(具体提交信息以页面提示为准),申报汽车消费奖励。
(三)信息查验与审核
消费奖励发放平台联合税务、车管等部门的数据平台核验个人消费者申请信息,温江区商务局负责对奖励资金审核进行监管。
(四)发放汽车消费奖励
个人消费者提交信息经审核通过后,由消费奖励发放平台将购车奖励发放到购车者本人账户。
温馨提示
第二轮汽车消费奖励申领方式与第一轮一致,并可重复享受国家汽车报废更新政策或四川省汽车置换更新政策。

此外
金牛区、龙泉驿区
汽车消费奖励活动也在进行中
金牛区
金牛区第三轮
汽车消费奖励活动进行中
准备买车的朋友看过来
活动时间
2025年9月26日—10月15日
活动期间
消费者可叠加享受
国家汽车报废更新政策
可叠加享受
《2025年四川省
汽车报废更新补贴实施细则》和
《2025年四川省
汽车置换更新补贴实施细则》
可叠加享受成都市
《鼓励将传统能源汽车更换为
新能源汽车奖励政策实施细则》奖励
报废更新补贴叠加区补
最高可享受25000元补贴

一图读懂
金牛区第三轮汽车消费奖励活动细则




龙泉驿区
成都经开区(龙泉驿区)于2025年9月28日-2025年10月31日开展今年第二轮汽车消费补贴活动,采用“消费者先购买,政府后补贴”形式进行。活动向在参与活动的成都经开区(龙泉驿区)汽车零售企业购置家用乘用新车,且按要求提交资料并通过审核的个人消费者,发放购车云闪付红包补贴,最高每台车可补贴8000元。

活动内容
本次汽车消费补贴活动,采用“消费者先购买,政府后补贴”形式进行。个人消费者在参与活动的成都经开区(龙泉驿区)汽车零售企业购置家用乘用新车(包括新能源车、燃油汽车,下同),取得《机动车销售统一发票》,完成新车注册登记、上牌(不限区域),取得《机动车登记证书》和《机动车行驶证》,按照要求提交申请材料,经审核后,向符合条件的个人消费者统一发放购车补贴。购车补贴以云闪付红包形式发放。
活动时间
购车时间:2025年9月28日-2025年10月31日(《机动车销售统一发票》上载明的“开票日期”须在此范围内)。
车辆注册登记、上牌时间:2025年9月28日—2025年10月31日(《机动车行驶证》上载明的“注册日期”以及《机动车登记证书》上载明的“登记日期”均须在此时间范围内)。
补贴申请时间:2025年9月28日10:00:00至2025年11月15日23:59:59。以申请提交时间为准,补贴“申请日期”(即“提交申请”日期)应不早于《机动车登记证书》“登记日期”。对 “申请日期”(即“提交申请”日期)早于新车《机动车登记证书》“登记日期”的申请,在后续审核过程中,将不予通过。
申请人需登录本人的云闪付APP账号,在对应活动页面按照要求填录相关信息,上传、提交资料供审核。申请人、《机动车销售统一发票》上载明的“购买方名称”、《机动车行驶证》《机动车登记证书》上载明的“所有人”必须为同一自然人。同一自然人在本次活动期间仅限申请及享受1次补贴。
资料审核及补贴发放时间:预计在补贴申领截止时间(2025年11月15日)后20个工作日(不含周末、法定节假日)内完成对申请人提交申请材料的审核。审核完成后,拟补贴名单将在成都经开区(龙泉驿区)商务局官网进行公示,公示截止日期后的10个工作日内向符合条件的消费者统一发放购车补贴。
咨询电话:
成都经济技术开发区商务局:028-86781150
云闪付客服:95516
咨询时间:
工作日上午09:00-12:00,下午2:00-5:00。
补贴对象
活动期间,在参与活动的成都经开区(龙泉驿区)汽车零售企业购置家用乘用新车,且按照要求提交资料并通过审核的个人消费者(不含非自然人消费者)。
补贴标准
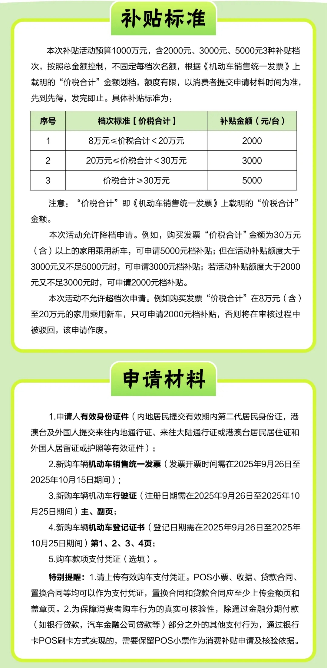
本次活动补贴预算900万元,含1000元、3000元、5000元、8000元4个补贴档次,每个档次补贴名额有限,以消费者提交申请材料时间为准,先到先得,发完即止。具体补贴标准为:

注意:“裸车价格”即《机动车销售统一发票》上载明的“不含税价”金额。该项补贴可以与国家、省市以旧换新政策以及成都市促消费奖励政策叠加享受。
本次活动允许降档申请。例如,购买发票“不含税价”金额为40万元(不含)以上的家用乘用新车,可申请8000元档补贴,若该档次补贴名额申领完毕,根据其他档次补贴名额剩余情况,可申请5000元档补贴;依此类推。
本次活动不允许超档次申请。例如购买“不含税价”金额5万元(含)至10万元(含)的家用乘用新车,只可申请1000元档补贴,若申请其他档位补贴将在审核过程中被驳回,该申请作废。
如补贴名额提前申请完毕,成都经开区(龙泉驿区)商务局将及时发布公告终止活动。若补贴活动终止公告发出前提交的补贴申请总金额超过了补贴资金预算总金额,以用户提交申请的时间先后顺序确定符合条件的补贴对象。
参与活动企业名单

快转给身边的小伙伴!